|
|
Citation :
|
|
|
|
| Aller à la page... |
[Wiki] Tableaux d'expérience
| Suivre Répondre |
|
|
Partager | Rechercher |
|
|
J'up le sujet car il faudrait remettre à jour l'XP des métiers dans le tableau.
Edit : Toutes les valeurs sont à la page précédente il suffit d'éditer le Wiki. |
|
|
|
|
|
Il faudrait penser à mettre à jour les métiers, maintenant qu'ils sont passé au niveau 200, les paliers ne sont suremnt plus les mêmes.
|
|
|
|
|
|
Les valeurs sont à jour sur notre site si jamais.
|
|
|
|
|
|
Bonsoir , j'ai une petite question , j'ai 3 perso un lvl 200 , un lvl 199 a 77% et un lvl 180 , le 3e aura xp x3 jusqu'au 199 , ou jusqu'au 199 et 77% du 200 ??
merci d'avance .
|
|
|
|
| El-Mattou allister |
| Voir le profil public |
| Trouver plus de messages par El-Mattou allister |
| \w* Tempyotra (Ush) |
| Voir le profil public |
| Trouver plus de messages par \w* Tempyotra (Ush) |
|
|
Tu auras ton perso x3 jusqu'au 199 puis x2 jusqu'au 200
|
|
|
|
|
|
oki merci pour cette réponse rapide , je me doutais bien que c'était ça mais merci pour la confirmation
.
|
|
|
|
| El-Mattou allister |
| Voir le profil public |
| Trouver plus de messages par El-Mattou allister |
| (Men) Olympius |
| Voir le profil public |
| Trouver plus de messages par (Men) Olympius |
|
|
Hello !
Je reprends le jeu et quelqu'un m'a dit IG que la sagesse n'augmente plus l'xp, c'et vrai ? |
|
|
|
|
Alpha & Oméga
|
C'est faux. La sagesse a toujours un impact sur l'exp.
|
|
|
|
|
|
Complètement faux -malheureusement-.
|
|
|
|
|
Prince / Princesse
|
Faux certes mais plus ton score d'idoles est important moins la sagesse est impactante sur l'xp finale, c'est surement pour ça qu'on t'as dit ça.
|
|
|
|
|
|
Ouais fin je compte pas jouer en multi compte, juste en mono compte dans mon coin en casu, les idoles sont pas pour moi tout de suite x)
|
|
|
|
|
|
Je joue Roublard (c'est vraiment de la merde en solo en vrai - du moins au lvl 30 - mais j'aime vraiment le gameplay x))
|
|
|
|
|
|
Dés que tu vas passer lv 50-60 et que tu auras des PA/PM supplémentaires ça deviendra bien
|
|
|
|
| Troissous Pierlivet |
| Voir le profil public |
| Trouver plus de messages par Troissous Pierlivet |
|
|
Hello,
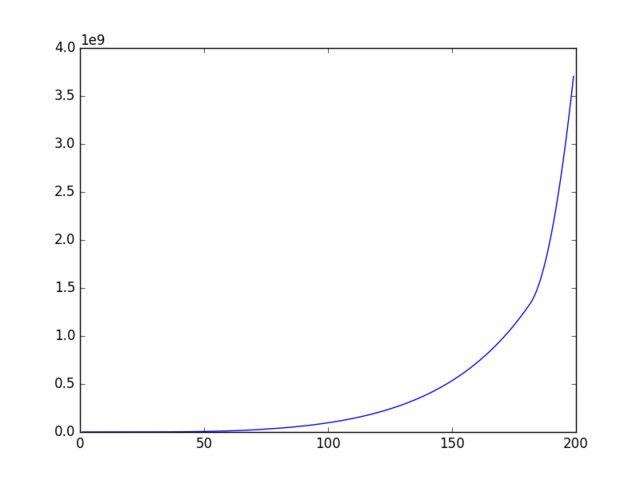
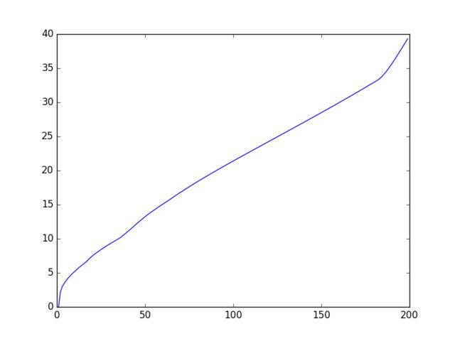
Quelqu'un sait si on peut trouver les paliers d'XP à jour jusqu'au 200 pour les métiers quelque part?
|
|
|
|
|
|
Le tableau en fin d'article devrait être à jour :
https://dofus.jeuxonline.info/articl...on-aux-metiers |
|
|
|
|
|
Citation :
|
|
|
|
| Suivre Répondre |
Fil d'ariane
Connectés sur ce fil1 connecté (0 membre et 1 invité)
Afficher la liste détaillée des connectés
|

.
Déjà que ça facilite grandement le truc... (#CaT#CaTlégendaire)





